米兰体育- 米兰体育官方网站- APP下载数字时代中国公益慈善发展的新路径

2026-01-21

  米兰体育,米兰体育官方网站,米兰体育APP下载近年来,伴随新一轮科技革命的社会化应用渗透到公益慈善领域,以互联网、大数据、云计算、人工智能、区块链等为手段的数字技术极大地促进了信息的生产与传播,在国家与社会互构中已浮现出新的现象——如何通过“价值共创”机制,为公益慈善注入从“价值交付”到“共同创造”的可持续动能

  作为科技与慈善深度融合的产物,平台型慈善将公益慈善从少数人的事业转变为一种人人可及、人人可为的社会化事业,正在推动慈善生态向着大众化、透明化、高效化的方向演进,代表着一种更具连接力、赋能力与生命力的公益新范式的出现。

  ▲本文转自“公益研究期刊”公众号,原标题为“平台型慈善:数字时代中国公益慈善发展的新路径”。刊载于:《公益研究》2025年第6期。作者:林闽钢,南京大学政府管理学院教授、南京大学社会保障研究中心主任。

  “社会合作秩序何以可能”是社会科学研究的基本问题。其中,“活力和秩序”是中国公共管理研究的经典难题,如何解决长期以来存在的“一管就死,一放就乱”,实现既充满活力又拥有良好秩序,寓活力于秩序、寓秩序于活力,是长期以来社会转型发展的重大理论和实践问题。

  改革开放以来,中国公益慈善事业得到迅速发展,从单位化的慈善会系统的完整布局,到网络化的公益众筹平台的迅速发展,构建了公益慈善力量的新格局。长期以来,采用合作主义(corporatism)理论视角来审视公益慈善发展的政社关系,用庇护关系、伞型结构等合作生产概念来演绎发展路径。近年来,伴随新一轮科技革命的社会化应用渗透到公益慈善领域,以互联网、大数据、云计算、人工智能、区块链等为手段的数字技术极大地促进了信息的生产与传播,在国家与社会互构中已浮现出一种新的现象——“慈善即平台”(Philanthropy as a Platform)。在公益慈善领域,“慈善即平台”作为新发展路径,对慈善组织的管理以及社会公众的慈善理念、参与方式和捐赠途径造成了巨大影响,迫切需要我们从理论和实践视角重新审视这一巨变。为此,本文关注的问题是:如何重新审视数字时代背景下公益慈善力量在中国的出场逻辑、实践样态。

  从全球来看,以大数据、云计算、区块链等现代信息科技为基础,技术与资本强强联手,互联网样态的各类平台崛起,平台赋能与平台跨界成为数字时代社会发展的常态。全球排名靠前的公司,如亚马逊、谷歌、阿里巴巴、腾讯、eBay、Facebook等都是平台型企业,平台已成为市场企业和社会组织运行的新战略模式。

  平台作为一种经济社会新现象,源自电子商务领域交易模式的广泛运用,如在线商品交易、网络中介服务、即时通信软件等等。在这个意义上,平台是一种数字化的交互空间,不同用户在其界面上进行信息发布、交流、交易等活动。近年来,作为学术研究的平台概念有更多的拓展。平台概念可以定义为:以互联网、信息技术为结构基础,以信息、资本、数字、流量为核心要素,以运用数字与技术实现价值增长和功能优化为动力,通过吸附大量行为主体交互作用,为各类主体提供差异性商品或服务,实现资源、信息及价值共享,获得期望效用的网络化空间。

  在国际上,平台的划分种类众多,最初划分为交易平台、创新平台和混合平台等;之后,还有大家熟知的各种划分:电子商务平台(以阿里巴巴、亚马逊为代表)、社交互动平台(如微信)、内容型平台(如抖音)、共享型平台(如滴滴、Airbnb)等。从本质上看,平台是一个由多主体交互作用、数据与技术驱动的复杂适应性网络生态系统(complex adaptive system),具有开放性、互动性和价值共创等特性。作为一种技术架构,平台具有双边(多边)网络效应和快速聚合资源的能力,当沟通模式、技术架构和构建的连接方式相互匹配时,任务的执行就会变得高效快捷,这使平台能突破传统科层制的架构,成为一种经济和社会的新形态。

  进入21世纪后,特别是近10多年来,平台管理随着智能技术的应用,开始融入公益慈善的组织架构,被认为是提升公益慈善管理效能的重要工具,这种基于实践取向的平台技术应用体现出平台所具有的跨界整合、多边治理的功能,将科层的纵向关系和跨部门间的横向关系及斜向关系,形塑为目标导向的嵌套结构。

  平台的出现引发了慈善公益的一场大革命——公益慈善平台化。公益慈善平台化是技术与社会持续性深入互动的产物,一方面以技术手段的治理优势成就了公益慈善的社会和政治功能,另一方面平台技术的兴起成功撬动了公益慈善适应性变革。因此,技术与社会双重属性的有效连接,成为平台型慈善(platform-based philanthropy)出场的实践逻辑。

  平台型慈善作为公益慈善平台化的产物,是指一种利用互联网平台技术,连接捐赠方、受助方、公益组织、志愿者等多方参与者,通过整合信息、资源和需求,以高效、透明、便捷的方式促进慈善资源优化配置的慈善公益发展的新模式、新路径。为慈善公益的参与各方提供一个“基础设施”或“生态系统”,其运行机理为:第一,平台技术在公益慈善领域的应用改变了信息交互的形式、频次、样态以及时空条件,平台成为公益慈善信息流动共享的主要架构和再管理的方式之一。这种信息架构的平台化再造打破了长期以来人们交往中面对面的在场维持机制,使得信息流动和个体整合走出“共同在场”的空间限制,通过互联网的技术粘连实现个体的“数字化生存”,社会深度、多维整合机制通过以多元参与者体验为中心的“技术粘连”机制实现组织关系重新联结,并依靠平台技术进行跨时空和跨边界的深度匹配和耦合,使多边网络效应成为可能。第二,公益慈善平台化改变了以往慈善“管道式”传递状态,即一头是传递者,另外一头是接受者,这种单向的、简单的线性价值链,呈现出促进平台参与者开展价值交换的互动生态系统。一方面,将慈善活动“搬”到线上,吸引企业、媒体、社会企业、社群团体乃至每一个个体的广泛参与,平台借助规模化消除了守门人,从而使得规模化更加有效,平台成了连接不同慈善力量的枢纽。另一方面,平台内容拥有多样化特征,如从单一的“捐款捐物”,发展到“积分捐赠”、“行为公益”(如走路、阅读捐步)、“技能捐赠”(线上志愿服务)等多种途径,能不断探索低门槛、高趣味性的体验感,有效激发公众参与。

  平台型慈善是针对传统大型基金会、操作型慈善组织、草根社区组织、企业自有的CSR部门等而提出的新分类。平台型慈善不仅是自己筹款和执行项目,而且是搭建并运营一个开放的平台,平台通过对多元主体行为和运行的全过程进行整体性数据收集、挖掘、分析,运用算法精准把握捐赠者行为特征,营造平台互动氛围,将慈善需求与公益资源(资金、物资、专业能力、时间等)进行精准、高效、大规模的匹配,同时对异质性主体行为进行有效的监控和选择。

  从世界范围来看,目前最具代表性的平台型慈善:一是众筹平台。例如GoFundMe、JustGiving、Facebook Fundraising、水滴筹、轻松筹等。以水滴筹为例,该平台于2016年7月起步,至今累计为340万大病患者筹集治疗款项675亿元,得到了4.7亿爱心人士的广泛支持。二是枢纽平台。例如,腾讯公益平台、阿里巴巴公益、字节跳动公益等等。以腾讯公益平台为例,它是由腾讯公司与腾讯公益慈善基金会于2007年联合发起,2009年正式上线的互联网募捐信息平台,系民政部首批指定募捐平台。至2024年7月,腾讯公益平台累计筹款超过311亿元,用户捐款超过10亿人次,超过3.3万个公益机构入驻平台,帮助近13.2万个项目筹集资金,成为全球最大的互联网募款平台之一,构建了连接多方主体的可持续公益慈善生态圈。

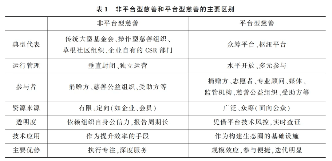
  在中国,这两大类型平台的主要特征为:第一,连接多元主体。一是资源供给方,包括个人捐赠者、企业、基金会等;二是资源需求方,包括需要帮助的个人、社区以及执行项目的基层慈善公益机构;还可能包括志愿者、专业顾问、媒体、监管机构等。第二,激发多边网络效应。平台上的优质项目越多,越能吸引捐赠者;捐赠者越多、资金越充沛,越能激励更多慈善公益机构策划出好项目。第三,产生同边网络效应。捐赠者之间可以形成社群,相互影响和监督;慈善公益机构之间可以分享经验,形成良性竞争与合作。第四,提供便捷、透明、低成本的捐赠通道。通过提供项目数据、财务披露、发布影响力报告等,确保求助信息的真实性和项目进展的可追踪性。此外,通过分析捐赠行为、项目数据、社会需求等,平台可以更精准地发现问题,优化资源匹配模式。第五,赋能而非替代。平台并不直接执行所有项目,特别是枢纽型平台侧重赋能一线的慈善公益机构和个人,让他们能更专业、更高效地开展工作。在这个意义上,平台型慈善更像是一个公益慈善的“操作系统”或“超级服务大厅”,它构建了基础设施和主要规则,让各方在此之上便捷地沟通和协作。非平台型慈善则像是一个“精品店”或“手工作坊”,它可能更专注、更深入、更具特色。因而可以从多个维度比较两者的不同之处:

  总之,平台型慈善是科技向善的典型体现,是科技与慈善深度融合的产物。它凭借技术创新和模式重构,重塑了慈善的生态。它不再将慈善公益作为少数人的事业,而是通过平台的力量,将其转变为一种人人可及、人人可为的社会化事业。它代表了现代慈善向着更加大众化、透明化、高效化的方向演进,无疑是公益慈善事业发展的新路径。平台型慈善还将引发慈善公益组织实体的“脱实向虚”,即公益慈善领域的秩序从一维性实体社会转变为平台社会与实体社会的二元结构,这一变化正在深刻地改变公益慈善的格局,代表着一种更具连接力、更具赋能力、更具生命力的公益慈善新范式的出现。

  公益慈善在本质上是一种中介活动,连接着捐助者与受益者。传统公益慈善主要依赖道德感召与行政动员相结合的模式,其资源汲取呈现短期化、集中化的特征,而且存在资源调配碎片化、资源流转信息“黑箱”,这使得这种模式在常态化治理中存在明显短板。这种“点对点”传递模式,实现的是富人对穷人、知识分子对文盲、健全人对不健全人的怜悯情感,这是一种不对等的关系再生产。因而,公益慈善生产的传统模式是“价值交付”,是单向度的合作生产。

  平台技术突破了“点对点”的时空界限,实现了从线下转到线上,从有限熟人转向大规模陌生人,加上平台传播速度快、触达率高,因此平台型慈善具有系统的开放性,通过满足众多利益相关者的需求,促进双边或多边行为主体的交互作用,形成主体交互机制,逐步演化成复杂的社会生态系统。这种基于平台演化的多种异质性主体相互连接、彼此嵌套在共生网络系统中,每个主体都有自己的“生态位”,都在努力利用和巩固“生态位”,构建相互依赖的“价值链”网络,实现双向度的合作生产,从而为平台创造新价值。

  价值共创理论(Value Co-creation)与平台型慈善运行具有内在契合性。价值共创理论源于营销学的服务主导逻辑,拉米雷斯(Ramirez)引入了与传统价值创造思想相反的价值共同生产思想,认为顾客是在积极主动地和供应商以及其他顾客进行价值共同生产,其颠覆了企业单方面创造价值、消费者被动接受价值的逻辑。之后被奥斯本等人引入公共服务领域,拓宽了价值共创的使用范围。因而,从价值共创视角可以重新审视平台型慈善的运行模式:价值不是由平台单独创造的,而是在捐助者与受益者使用和体验的过程中,通过与平台的互动共同创造的。捐助者与受益者是积极的参与者和合作者,平台与捐助者、受益者乃至其他利益相关者通过互动、协作共同创造价值。

  平台型慈善的价值共创过程可以概括为三个阶段:价值共识、价值互增和价值涌现。第一个阶段是价值共识。这主要通过物理或虚拟场景中的接触来实现,为各方提供一个交流与合作的空间,以捐助者、受益者的互动体验为中心,注重捐助者、受益者的具体生活情境与价值主张的契合度,例如腾讯公益的“一块做好事”、蚂蚁森林的“绿色公益”。从而根据捐助者和受益者的体验对价值主张进行修正,通过吸引、促进和匹配机制引发各方的价值共鸣,进而形成价值共识。该阶段是平台型慈善的起步阶段,主要是通过平台的引导和推动,使不同利益相关方,包括企业、社会组织、政府、公众等,对特定的慈善目标和价值理念达成共识。价值共识不仅是平台型慈善运行和管理的入口,也是价值共创的起点和迭代的端点。第二个阶段是价值互增。在达成价值共识的基础上,慈善公益主体共同参与数字技术的执行过程,各利益相关方通过资源共享、协同合作等方式,让资源在平台内高效、精准地流动和匹配,从而激活平台每一个参与主体,使他们在创造价值的同时,也能获得价值。平台参与主体通过互动将各方资源有效转化为共同的价值,实现价值的相互增进和提升。这个阶段强调的是各方在合作过程中,不仅能够实现自身价值的提升,还能为其他方创造价值,从而形成一种互利共赢的局面。第三阶段是价值涌现。经过前两个阶段的积累和发展,当平台上的连接、互动和数据积累到一定程度时,会自发地产生任何单一参与者都未曾预料的新状态。此时,通过平台的网络效应和协同创新生态,大量的价值成果得以规模化涌现,不仅是慈善公益项目本身取得显著成效,还能对整个社会产生广泛的辐射和带动作用,形成系统级别新价值的持续性过程。价值涌现阶段产生的成果和影响,又会进一步强化各利益相关方对平台型慈善价值理念的认同和参与积极性,通过共创的成果来进一步激发新的互动,推动价值的持续创造与升级。而价值涌现又会反过来强化价值共鸣,构筑起公益慈善从理念到实践的全周期过程。如此循环往复,通过闭环实现迭代。

  可持续性是当前公益慈善领域关注的核心议题。平台型慈善具有的价值共识、价值互增和价值涌现三个阶段闭环,为理解科技革命背景下公益慈善何以可持续提供了新的视角。其中,制度嵌入层的价值共识在目标互嵌路径上,为网络公益的可持续发展提供了合法性基础;技术中介层的价值共生通过场景重构与数据整合,将原本分散、低价值的要素整合为创造公共价值的新动力源,为慈善公益从单一的利他行为向互益共赢的资源整合模式转变提供了关键支撑;行动者网络层的价值扩散在价值传播、制度化等过程中,推动慈善公益从随机性参与到常态化网络聚合的重要转变。平台型慈善的生态系统便像一个生命体一样,不断成长、演化和壮大,其解决社会问题的能力和创新的活力也随之无限延伸。其中价值作为串联多元主体的重要纽带,为平台型慈善中多方共创提供了可能,包括通过目标互嵌、资源整合、网络聚合的价值动态循环,实现了不同主体间行为从短期到长期的转变,为公益慈善的可持续发展构建了一个生态圈。

  在科技革命推动下,平台正在吞噬整个世界。人类共同见证了技术发展对“国家—社会”关系的深远影响,这也预示着技术治理时代的来临。本文认为平台型慈善所处的结构性位置成为窥视“技术与社会”互动博弈的“最佳观测台”。面对平台型慈善的交互性、整体性的复杂关系,需要探索性地回答:技术与社会如何有效衔接和良性互动?现代社会的科技与网络将全世界紧密联系在一起,全球性问题也向全人类发起了共同的挑战,复杂系统必然向着一个跨时间、跨空间和跨尺度的方向发展,人们越来越需要一种更加灵活,且能够在各种复杂情境下适用的超常治理机制,探讨更复杂的治理已经成为这个时代的核心议题和实践选择。

  适应性治理(adaptive governance)的概念源自生态学韧性理论和自组织理论,最早是在适应性管理的框架内发展起来的。2003年迪茨(T. Diez)等提出“适应性治理”一词,2005年福尔克(C.Folke)等正式开始了“社会—生态系统的适应性治理”研究。埃莉诺·奥斯特罗姆(Elinor Ostrom)等学者综合多学科理论,提出了一个复杂性诊断途径——社会生态系统框架(Social Ecological System,SES),在公共事务治理与可持续发展领域获得了广泛学术认可。奥斯特罗姆在公共池塘资源管理中探索了多中心治理和自组织的治理方式,她提出了适应性治理所必须具备的条件——提供信息、解决冲突、引导服从规则、提供基础设施、为变化做好准备、科学决策、设计多样化的制度。这些条件为理解平台在快速变化和不确定的环境中,多方主体如何协作来处理复杂的合作,以确保系统具有持续的适应性,提供了分析框架。

  适应性治理强调根据环境变化、问题反馈等动态调整行动策略,从而在复杂、动态和不确定的环境中,通过学习导向、敏捷行动和多元参与的方式进行治理,以此应对持续变化的治理场景。目前,平台型慈善所具有的复杂性和动态性,其治理实践的持续演化表现为动态目标管理、规则可进化性,为观察和阐释适应性治理在慈善生态系统中的运用提供了经验视角。平台型慈善所形成的跨界协同并非构建简单的多元联结形态,多主体各个环节间突破传统线性关系,涉及多元主体、多层级别、多类功能等,形成了多层次的嵌套结构(nested structure)。嵌套分为被动嵌套和自主嵌套。我们通过个案所观察到的“自主嵌套”具有基于目标的“松散耦合”关系(loose coupling)。从嵌套结构来看,各主体可以在很大程度上自主匹配,平台集成关系是主体间的“弱联系”:一方面不断调整的模块化体系与快速迭代的项目管理,可以最大限度地发挥平台多元结构的互补性、独立性和创造性优势;另一方面数据驱动的实时学习与反馈循环,构建弹性机制来应对不确定性,有利于不断转化为创新动力和成果。

  因此,平台型慈善作为一种生态圈,在考察其治理时不能仅仅停留在对单一主体或单一子系统的治理上,需要从宏观视角出发建立一个系统完整的治理思维。不同的行动单元产生复杂的行为交互网络,多种交互网络间具备相互依赖、相互影响的关联,展现为平台技术与组织嵌套结构下的“结构采纳技术”与“技术重塑结构”的循环历程。这种自主交互作用使得治理过程更加复杂,也更高效和灵活,呈现出同形异构的多样态。在这个意义上,平台型慈善具有前所未有的活力和生命力。

  本文通过适应性治理揭示了平台型慈善多样性样貌和丰富实践的内在逻辑,超出长期以来使用合作主义的“行政吸纳社会”“体制吸纳”作为解释性框架的思路。为此,当面对平台型慈善这一新事物和新趋势时,我们需要新的理论视界和工具箱。未来中国平台型慈善研究,必须跳出传统线性思维的逻辑,关注平台网络条件下各种因素的交互影响,聚焦治理的不确定性与同形异构的丰富性,这样才能更接近中国公益慈善生动实践的最前沿。最后需要说明的是,本文没有试图验证平台型慈善的自主适应性治理的各种命题及其假设,也没有对平台型慈善的缺陷或不足展开讨论,这将有待后续研究进一步推进。因此,未来中国公益慈善事业更加蓬勃又有序的密码,或许就隐藏于广泛存在的因地制宜的各种实践之中。

地址:广东省广州市天河区88号 客服热线:400-123-4567 传真:+86-123-4567 QQ:1234567890

Copyright © 2012-2025 米兰体育- 米兰体育官方网站- 米兰体育APP下载 版权所有 非商用版本